注意:访问本站需要Cookie和JavaScript支持!请设置您的浏览器! 打开购物车 查看留言付款方式联系我们
初中电子 单片机教材一 单片机教材二
搜索上次看见的商品或文章:
商品名、介绍 文章名、内容
首页 电子入门 学单片机 免费资源 下载中心 商品列表 象棋在线 在线绘图 加盟五一 加入收藏 设为首页
本站推荐:
译码集成块PT2272的应用
文章长度[1444] 加入时间[2006/7/1] 更新时间[2026/4/14 23:03:57] 级别[3] [评论] [收藏]

 


            

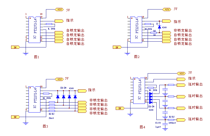
PT2272被广泛应用在报警电路中做译码器,与PT2262配套使用,它具有电路简洁,耗电低,码种多,容易装配等优点。PT2272通常有L4、L6和M4两种后缀输出形式。L4、L6是四路和六路自锁定输出, M4则是四路非锁定输出。在PT2272-L4或-L6的具体应用中,见图1,有时我们不需要全部的自锁定输出,而要将其中某一路或几路自锁定输出端设为非锁输出,只要将图1改为图2的接法即可。

电路只多用了一只二极管和一只电阻,就将PT2272-L4的第 13 脚的自锁定输出改接为非锁定输出。由于接收指示端第 17 脚只有接收解码正确才输出为高电平,发射机不工作时它转为低电平。编码信号发射时, 13 脚锁定输出高电平, 17 脚同时为高电平,D截止, 13 脚的输出接口为高电平输出;当编码发射器停止发射时,译码器没有接收到正确信号,虽然 13 脚已锁定成了高电平,但 17 脚已转为低电平,使二极管D正偏导通,将 13 脚经R2输出的高电平下拉为0.7V以下,D用锗二极管2AP9则输出电平更低。所以输出接口在未解码时就为低电平输出了,即为非锁状态,其它几路仍为自锁定状态。

图3则是将自锁型PT2272-L4或-L6的各输出脚全转为非锁定输出,原理与图2相同。这里R2-R5取2k是考虑各脚同时输出高电平时将电平下拉效果降低的情况。此电路结构缺点是输出高电平时耗电加大,有数毫安。在本集成块输出端后级为高输入阻抗的电路中,将R2-R5尽量取大,可以是100K-1M,当然要保证后级能正常工作。如果后级是接8421显示译码器,则此电阻可以是数百K。

在一些非锁定控制电路中,遥控时经常会出现后级被控继电器或其它执行器件不稳定现象,原因有二,其一是接收器译码成功后电路启动时出现的一些电磁干扰和电压起伏使译码器瞬间复位;第二是发射信号不够强或无线距离过远,集成块收到的编码信号断断续续,中途有断开时间,造成执行错误。这时可按图4接入阻容二极管来做延时处理。每次收到编码信号时,非锁定的各路相应输出脚经二极管对电容充电,再经电阻控制后级电路工作。在输出脚短时失电时,电容上的电量还能延时维持供电。延时长短由电容和电阻的大小来决定。电路中的干扰大多是极为短暂的,编码的断续也是指丢失几个编码串。因此,C选1微法绦纶电容,R选用100K普通电阻,用在后级接三极管推动继电器的电路中延时约0.1秒多,这个延时时间已足够消除干扰带来的影响,对电路性能也几乎没有什么负面影响。如果是接在非三极管驱动的其它电路中,在调试中粗略确定延时时间。但延时时间除特别需要外不应大于0.5秒,否则控制电路没有时效,会带来控制的滞后,使整个控制电路失去意义。(例:延时0.1秒时,在编码信号停止发送后,要隔0.1秒继电器才释放。这么短的延时,除非是在百米跑中,用在非锁定的控制电路中都很难感觉出来。)
1、 本站不保证以上观点正确,就算是本站原创作品,本站也不保证内容正确。
2、如果您拥有本文版权,并且不想在本站转载,请书面通知本站立即删除并且向您公开道歉! 以上可能是本站收集或者转载的文章,本站可能没有文章中的元件或产品,如果您需要类似的商品请 点这里查看商品列表!
本站协议 | 版权信息 |  关于我们 |  本站地图 |  营业执照 |  发票说明 |  付款方式 |  联系方式
深圳市宝安区西乡五壹电子商行——粤ICP备16073394号-1;地址:深圳西乡河西四坊183号;邮编:518102
E-mail:51dz$163.com($改为@);Tel:(0755)27947428
工作时间:9:30-12:00和13:30-17:30和18:30-20:30,无人接听时可以再打手机13537585389