注意:访问本站需要Cookie和JavaScript支持!请设置您的浏览器! 打开购物车 查看留言付款方式联系我们
初中电子 单片机教材一 单片机教材二
搜索上次看见的商品或文章:
商品名、介绍 文章名、内容
首页 电子入门 学单片机 免费资源 下载中心 商品列表 象棋在线 在线绘图 加盟五一 加入收藏 设为首页
本站推荐:
自制无源RS232-485转换器
文章长度[2199] 加入时间[2006/7/1] 更新时间[2026/5/12 11:26:03] 级别[3] [评论] [收藏]



527dz原创 2004-11-16

一、RS-232、RS-422与RS-485的简单介绍
   RS-232、RS-422与RS-485都是串行数据接口标准,最初都是由电子工业协会(EIA)制订并发布的。RS-232在1962年发布,命名为EIA-232-E,作为工业标准,以保证不同厂家产品之间的兼容。其传送距离最大约为15米,最高速率为20kb/s,并且RS-232是为点对点(即只用一对收、发设备)通讯而设计的。所以,RS232只适合于本地通讯使用。

   RS-422由RS-232发展而来,它是为弥补RS-232之不足而提出的。为改进RS-232通信距离短、速率低的缺点,RS-422定义了一种平衡通信接口,将传输速率提高到10Mb/s,传输距离延长到1200米(速率低于100kb/s时),并允许在一条平衡总线上连接最多10个接收器。RS-422是一种单机发送、多机接收的单向、平衡传输规范,被命名为TIA/EIA-422-A标准。为扩展应用范围,EIA又于1983年在RS-422基础上制定了RS-485标准,增加了多点、双向通信能力,即允许多个发送器连接到同一条总线上,同时增加了发送器的驱动能力和冲突保护特性,扩展了总线共模范围,后命名为TIA/EIA-485-A标准。由于EIA提出的建议标准都是以RS作为前缀,所以在通讯工业领域,仍然习惯将上述标准以RS作前缀称谓。RS-232、RS-422与RS-485标准只对接口的电气特性做出规定,而不涉及接插件、电缆或协议,在此基础上用户可以建立自己的高层通信协议。

下载RS-232、RS-422与RS-485的标准及应用

二、自制RS232-485转换器

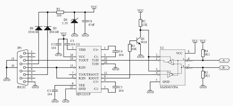
   电路图:


   RS232-485转换器主要包括了电源、232电平转换、485电路三部分。本电路的232电平转换电路采用了NIH232或者也可以直接使用MAX232集成电路,485电路采用了MAX485集成电路。为了使用方便,电源部分设计成无源方式,整个电路的供电直接从PC机的RS232接口中的DTR(4脚)和RTS(7脚)窃取。PC串口每根线可以提供大约9mA的电流,因此两根线提供的电流足够供给这个电路使用了。经实验,本电路只使用其中一条线也能够正常工作。使用本电路需注意PC程序必须使串口的DTR和RTS输出高电平,经过D3稳压后得到VCC,经过实际测试,VCC电压大约在4.7V左右。因此,电路中要说D3起的作用是稳压还不如说是限压功能。

   MAX485是通过两个引脚RE(2脚)和DE(3脚)来控制数据的输入和输出。当RE为低电平时,MAX485数据输入有效;当DE为高电平时,MAX485数据输出有效。在半双工使用中,通常可以将这两个脚直接相连,然后由PC或者单片机输出的高低电平就可以让MAX485在接收和发送状态之间转换了。由于本电路DTR和RTS都用于了电路供电,因此使用TX线和HIN232的另外一个通道及Q1来控制MAX485的状态切换。平时NIH232的9脚输出高电平,经Q1倒相后,使MAX485的RE和DE为低电平而处于数据接收状态。当PC机发送数据时,NIH232的9脚输出低电平,经Q1倒相后,使MAX485的RE和DE为高电平而处于数据发送状态。

   电路比较简单,下面是我用万用实验板制作的实物图,供大家参考。




 

1、 本站不保证以上观点正确,就算是本站原创作品,本站也不保证内容正确。
2、如果您拥有本文版权,并且不想在本站转载,请书面通知本站立即删除并且向您公开道歉! 以上可能是本站收集或者转载的文章,本站可能没有文章中的元件或产品,如果您需要类似的商品请 点这里查看商品列表!
本站协议 | 版权信息 |  关于我们 |  本站地图 |  营业执照 |  发票说明 |  付款方式 |  联系方式
深圳市宝安区西乡五壹电子商行——粤ICP备16073394号-1;地址:深圳西乡河西四坊183号;邮编:518102
E-mail:51dz$163.com($改为@);Tel:(0755)27947428
工作时间:9:30-12:00和13:30-17:30和18:30-20:30,无人接听时可以再打手机13537585389