注意:访问本站需要Cookie和JavaScript支持!请设置您的浏览器! 打开购物车 查看留言付款方式联系我们
初中电子 单片机教材一 单片机教材二
搜索上次看见的商品或文章:
商品名、介绍 文章名、内容
首页 电子入门 学单片机 免费资源 下载中心 商品列表 象棋在线 在线绘图 加盟五一 加入收藏 设为首页
本站推荐:
电子变压器
文章长度[3857] 加入时间[2007/1/4] 更新时间[2026/5/20 11:43:57] 级别[0] [评论] [收藏]

作者:未知 来源:未知  

  本文介绍的电子变压器克服了传统硅钢片变压器体积、重量大、效率低、价格高的缺点,电路成熟,性能稳定。
  工作原理

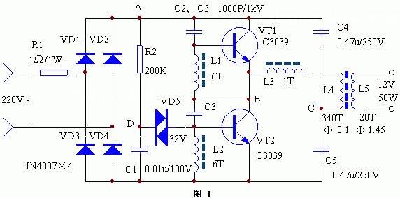
  本电子变压器工作原理与开关电源相似,电路原理图见图1(点击下载原理图),由VD1-VD4将市电整流为直流,再把直流变成几十千赫兹的 高频电流,然后用铁氧休变压器对高频、高压脉冲降压。图中R2、C1、VD5为启动触发电路。C2、C3、L1、L2、L3、VT1、VT2构成高频振荡部分。
  元器件选择与制作
  元器件清单见下表。
 
编 号 名 称 型 号 数 量
R1 电阻 1Ω/1W 1
R2 电阻 200K 1
C1 涤纶电容 0.01u/100V 1
C2、C3 涤纶电容 1000P/1kV 2
C4、C5 涤纶电容 0.47u/250V 2
VD1-VD4 整流二极管 IN4007 4
VD5 触发二极管 32V 1
VT1、VT2 晶体三极管 C3039 2
L1、L2、L3(一体) 振荡变压器 见表后文字 1
L4、L5 高频变压器 见表后文字 1

  L1、L2、L3分别绕在H7×4×2mm3的磁环上,L1、L2绕6匝;L2绕1匝。L4、L5绕在H31×18×7mm3的磁环上,L4绕用Φ=0.1mm的高强度线绕340匝;L5用Φ=1.45mm的高强度线绕20匝。VT1、VT2选用耐压BVceo≥350V大功率硅管。其它元件无特殊要求。
  电路正常工作时,A点工作电压约为215V,B点约为108V,C点约为10V,D点约为25V。如果不振荡,检查VT1、VT2及L1、L2、L3的相位是否正常(交换L3的两根接线即可)。改变L5的匝数可改变输出电压。

1、 本站不保证以上观点正确,就算是本站原创作品,本站也不保证内容正确。
2、如果您拥有本文版权,并且不想在本站转载,请书面通知本站立即删除并且向您公开道歉! 以上可能是本站收集或者转载的文章,本站可能没有文章中的元件或产品,如果您需要类似的商品请 点这里查看商品列表!
本站协议 | 版权信息 |  关于我们 |  本站地图 |  营业执照 |  发票说明 |  付款方式 |  联系方式
深圳市宝安区西乡五壹电子商行——粤ICP备16073394号-1;地址:深圳西乡河西四坊183号;邮编:518102
E-mail:51dz$163.com($改为@);Tel:(0755)27947428
工作时间:9:30-12:00和13:30-17:30和18:30-20:30,无人接听时可以再打手机13537585389