| 注意:访问本站需要Cookie和JavaScript支持!请设置您的浏览器! • 打开购物车 • 查看留言 • 付款方式 • 联系我们 |
![]() |
| 首页 | 电子入门 | 学单片机 | 免费资源 | 下载中心 | 商品列表 | 象棋在线 | 在线绘图 | 加盟五一 | 加入收藏 | 设为首页 |
| 选择分类:当前分类——常用资料 相关联或者相类似的文章: 74系列芯片资料 (11661) 怎样安装AT51编程板的USB转串口软件?(8206) 步进电机驱动(1422) 自制大功率高效逆变模块 (1399) 部分万用表电路图集(1197) 应用资料-数字电路IC全系列名称查询表(1136) 场效应管工作原理(1125) 什么是超级电容(1061) 可调型汽车蓄电池充电器 (1031) 全新最简纯绿的绘电路图软件(1008) 标准手机锂电池充电器(978) DC6V可充电应急灯电路(970) DS1302 涓流充电时钟保持芯片的原理与应用(940) 微型停电应急灯电路图里面的二极管(929) 常用运算放大器(929) 鉴别可控硅三个极的方法(926) ++ 高精度电压监视器 ++(917) ++ 555电路速查 ++(909) RS232C接脚与对连线(908) 单片机编码、解码2262(892) 首页 前页 后页 尾页 本站推荐: | 实用恒流充电器
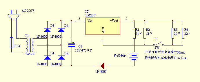
问题提出: 镍镉或镍氢电池对充电有严格要求.但市场上出售的大多数充电器都是粗制滥造,根本无法达到电池的要求.我曾剖析过几种充电器,其电路几乎千篇一律:一个小功率的6v左右的变压器(并且是劣质的),用一个二极管进行斗波整流之后用小电阻进行限流充电。有的在限流电阻上并接一只发光二极管进行状态指示.充电电流在20-70mA不等.并且是脉冲电流,大小还会受市电电压及电池状态影响,根本谈不上恒流.电池在这种条件下充电,寿命大为缩短.
解决方案: 本电路实际上是一个恒流源.核器件是集成三端可调稳压器LM317T.上一讲我们说过:LM317T在电源电压足够的情况下可以保持其+Vout端比其ADJ端电压高1.25V.请看图中的接法,ADJ端直接与待充电池相连.但ADJ端的内阻很大(正常情况下ADJ端的电流不会超过50μA),可近似看作开路,但它可以对电压进行取样.LM317T将+Vout端的电压提高到比ADJ端高1.25V,那么跨接在+Vout端与ADJ端的电阻上将有1.25V/25.5Ω=0.05A=50mA的电流流过(25.5Ω为开关打开时,R1与R2并联后的总阻值).这个电流便流过电池,对电池进行了恒流充电.想一想,为什么它不能流向别的地方? 扩展应用: 按图中的参数,开关打开时,充电电流约为50mA;闭合时约为160mA.这适合于普通的容量为500mA的镍镉电池.你可以通过改变接在LM317T的+Vout端与ADJ端的电阻阻值来改变充电电流的大小.其中,所需电阻阻值(单位为Ω)=1.25V/所需充电电流(单位为mA).
1、 本站不保证以上观点正确,就算是本站原创作品,本站也不保证内容正确。 2、如果您拥有本文版权,并且不想在本站转载,请书面通知本站立即删除并且向您公开道歉! | |||||||||||||
|
本站协议 |
版权信息 |
关于我们 |
本站地图 |
营业执照 |
发票说明 |
付款方式 |
联系方式
深圳市宝安区西乡五壹电子商行——粤ICP备16073394号-1;地址:深圳西乡河西四坊183号;邮编:518102 E-mail:51dz$163.com($改为@);Tel:(0755)27947428 工作时间:9:30-12:00和13:30-17:30和18:30-20:30,无人接听时可以再打手机13537585389 |